如果想要知道债市当天的表现 该看哪个指数?
想要知道A股市场的大致涨跌情况,很多人都知道要关注那几个主流指数:上证指数、深证成指、北证50……
那问题来了:如果想知道当天的债市情况,我们应该看哪个指数呢?
那就不得不提名中债-新综合指数了。
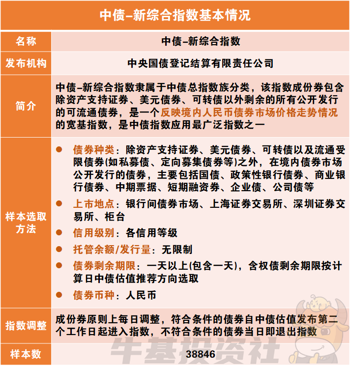
中债-新综合指数由**国债登记结算公司发布,是中债指数应用最广泛指数之一。
看一个指数,主要从它的样本证券入手。
从样本选取方法可以看到,中债-新综合指数的覆盖范围很广,横跨了银行间债券市场和沪深交易所债券市场,包含除资产支持证券、美元债券、可转债以外剩余的所有公开发行的可流通债券,各信用级别、债券剩余期限一天以上(包含一天)的都囊括在内,样本数多达3.88万只。
大家可以简单地理解为,中债-新综合指数类似全A指数(即把沪深北三市的股票**打包集合成一个指数),主打一个“大而全”,用于反映整体市场走势。

资料来源:wind,日期截至2024年1月3日
看到这里,可别觉得自己对这个指数相当了解了,因为当我们一输入“中债-新综合”去搜索,就会发现三个选项:

都是中债-新综合指数,后面分别跟着个“财富”“净价”“全价”,又有什么不同呢?
根据深圳证券交易所的《债券入门300问》,是这样解释的:
财富指数:以债券全价计算的指数值,考虑了付息日利息再投资因素,在样本券付息时再投资计入指数之中
全价指数:以债券全价计算的指数值,债券付息后利息不再计入指数之中
净价指数:不考虑债券利息
怎么理解呢?
净价指数只考虑了债券本身价格,没有考虑债券利息,所以如果我们看历史走势图会发现中债-新综合净价(总值)指数资自2002年以来长期围绕100上下波动。

数据来源:wind,日期范围为2002-01-01至2023-12-31。指数过往表现不代表未来表现,市场有风险,投资须谨慎
全价指数考虑了债券价格和应付票息收益,但没有考虑付息日利息再投资。
而财富指数则是既考虑了债券价格和应付票息收益,又考虑了付息日利息再投资,可以说包含了投资债券可能获得的所有收益,一般会用来衡量纯债基金的投资收益水平。

数据来源:wind,日期范围为2002-01-01至2023-12-31。指数过往表现不代表未来表现,市场有风险,投资须谨慎
用一张图来表示三个指数之间的关系,大概是这样的:

关于中债-新综合指数的介绍就到这里啦~相信下次大家再看到类似“中债-新综合财富指数”的专业名字时,大概也清楚背后的含义,不至于一头雾水。
