2023 年度回顾:从全球 CBDC 赛道布局 延伸分析数码港元和港元稳定币
本文深入分析目前全球各国及地区在**银行数字货币(CBDC)赛道上的布局情况,科普数码港元与 CBDC 的区别。
文章作者:Meta Era 特邀作者 「Metaer」
伴随着 2024 年的到来,越来越多**管辖区开始探索央行数字货币(CBDC),普华永道披露数据显示,全球超过 80% 的**银行正在考虑或已经推出 CBDC,比如**人民银行早在 2014 年就开始探索数字人民币,目前正在一些城市进行大规模的试点,也成为了 2022 年北京冬奥会期间场馆接受的**的三种支付方式之⼀,那么现阶段全球 CBDC 赛道布局情况如何呢?Meta Era 将在本**深度分析。
全球 CBDC 赛道发展状况及政策布局
按照当前主流框架模式,当前 CBDC 赛道主要分为零售和批发两类,零售 CBDC 主要探索为普通公众使用的数字货币,而批发 CBDC 则是为在**银行设有账户的金融机构使用的数字货币,Meta Era 也将从这两个框架模式进行分类探索:
零售 CBDC


批发 CBDC


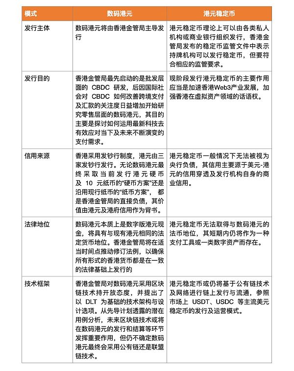
数码港元是港元稳定币吗?
我们知道,2023 年底,香港财经事务及库务局(财库局)和香港金融管理局(金管局)联合发表公众咨询文件,就有关监管稳定币发行人的立法建议收集意见,其中正式提出将透过引入新法例实施发牌制度,要求所有符合条件的法币稳定币发行人须获取金融管理专员发出的牌照,而且只有指定持牌机构可以提供购买法币稳定币的服务,而只有由持牌发行人所发行的法币稳定币可售予零售投资者。
按照金管局的说法,香港颁布这份有关稳定币的咨询文件,旨在为当地稳定币的监管框架提供清晰的指引,同时也可以提高香港稳定币市场透明度和投资者信心,为稳定币发行人和服务提供商提供监管框架,继而促进香港金融科技发展并吸引更多数字资产交易。
那么,基于港元的稳定币和 CBDC 的数码港元有何不同呢?
坦率地说,不少人很容易混淆数码港元与港元稳定币这两种概念,Meta Era 将从以下七个方面做个“小科普”:


根据金管局对稳定币发行人牌照的要求,参考**监管做法建议公司股本要求为 2500 万元,或法币稳定币流通额的 2%,以高者为准,机构和**管理人员需要长驻香港,同时须符合反**监管,另要有披露及审计要求。
正如香港金管局局长余伟文所说,稳定币有机会成为传统金融与虚拟资产市场的介面,稳定币是否真正具备“稳定”的条件,就会变得尤为重要。按照咨询文件内的相关内容,由于只有由持牌发行人所发出的稳定币才可售予零售投资者,换言之,现时市场用于投资虚拟资产的泰达币(usdt)等稳定币,其发行商日后如果没有取得金管局牌照,将不可向散户发售。稳定币尚未有独立监管框架,暂时和其他虚拟资产一样,相关购买服务仅可提供予专业投资者。
尤其需要注意的是,在香港无牌发行、推广稳定币很可能会均属刑事罪行。是的,你没有看错,香港金管局稳定币咨询文件指出,若无牌在香港发行稳定币,以及发放广告推广非获发牌发行人的稳定币,均属刑事罪行。文件中还建议,监管制度应引入一系列民事及监管制裁,金管局可因应违反事项的严重程度及持续时间,考虑实施适当惩罚,当中包括临时或**吊销牌照、撤销牌照,罚款不多于 1000 万元,或相当于因违规而获取利润金额或避免损失金额三倍的罚款,以较高者为准。
有一点可以确认,香港正在为 CBDC 和稳定币的监管框架提供清晰的指引,其中不仅概述了对稳定币发行人、交易所和钱包服务提供商的一系列要求,还涵盖了风险管理、审计和投资者保护等方面,继而促进香港金融科技发展并吸引更多数字资产交易。
总结
整体来看,CBDC 不仅能够促进金融服务行业更有效、成本更低和 24/7/365 的支付,而且还将有利于所有相关**管辖区的跨境交易和跨境经济,比如欧洲央行已经确认 CBDC 能够在线上支付和点对点交易上得到较好应用,其他应用角色可能包括纳税、福利支付收入和交易支付。
与此同时,稳定币也正在成为现有支付生态系统的补充,并且提供了与 CBDC 大部分相同的效用,例如可传输性、连续结算、可追溯性、跨境互操作性、相对于传统支付基础设施的低交易费用和可编程性,但却没有限制。
就本文全球 CBDC 和稳定币布局分析可以看出,香港是目前全球少有的、同时探索 CBDC 和稳定币的**管辖区,数码港元也是继**数字人民币之后,又一个主要经济体推出的央行数字货币,表明央行数字货币已经从概念阶段进入到实质性应用阶段,并将鼓励其他**加快央行数字货币的研发和试点。作为**金融**,香港央行数字货币“数码港元”出将为其他**和地区在央行数字货币领域的合作提供平台,促进央行数字货币的跨境使用和互操作性。
未来几年,香港 CBDC 和稳定币市场的发展将取决于监管环境、市场趋势和技术创新等因素,一系列积极举措也有助于提高市场透明度和投资者信心。
