太吾绘卷血犼教技能介绍 血犼教功法正逆练效果表
作者:LR •更新时间:2024-05-22 10:53:25•阅读 0
在《太吾绘卷》中,血犼教为邪派,教中魔功乱人本性,菩萨亦难救,许多玩家对血犼教的功法技能不是很了解,下面带来是由NGA网友“UID:5758723”分享的血犼教技能介绍。
点击查看:太吾绘卷门派大全
概况
相枢乱世以来,万恶之徒渐而聚首,创立了血犼教。教中魔功乱人本性,菩萨亦难救,正派武林人士自然与其势不两立。
血犼教为邪派;立场以唯我为主,多唯我之士;不会向名誉过高之人传授武学
特殊互动
血池秘法:可用时间不低于10;掌门好感达到或超过融洽;血犼教地区恩义不低于30%
消耗30恩义10时间,使角色状态为初入邪。(可搭配元山石牢静坐使用)
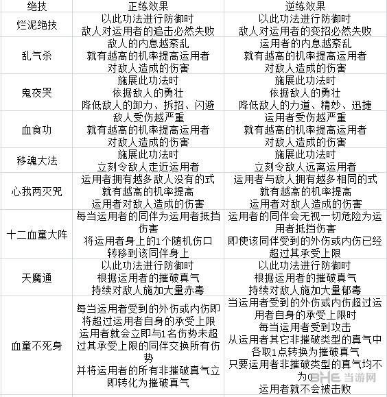
功**逆练**
小图可放大


以上就是太吾绘卷血犼教技能介绍,希望以上介绍对各位玩家有所帮助,更多关于本作的资讯攻略请继续关注本站网。

